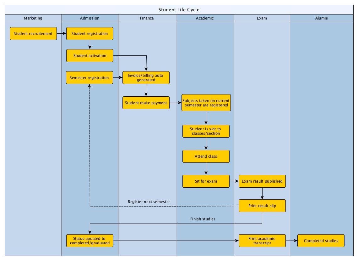
Below is the Student Life Cycle flow chart.
Student Life-Cycle Print
Created by: Barracuda Campus Support
Modified on: Thu, 13 Oct, 2016 at 12:47 PM
Did you find it helpful? Yes No
Send feedbackSorry we couldn't be helpful. Help us improve this article with your feedback.